Cost Estimate and Accounting in ERP
April 3, 2025
                                            
                                                Cost Estimate and Accounting in ERP
                                                The costing module is one of the important controlling modules which enables effective internal cost control and accounting. All functionalities regarding cost analysis and cost allocations are provided by this module. The cost accounting module is highly integrated with budget and general ledger modules as well as draws input and provides output to various logistics…
                                            
                                                Cash Management Module in ERP
                                                Cash management module provides information relating to cash flow of the organization, by processing and analyzing all cash and bank transactions, arising out of payment of supplier’s invoices, receipt from sales invoices, stand alone payment and unallocated payment/receipts. Cash management module also allows analyzing financial transactions for a given period of time and provides information…
                                            
                                                Change and Risk Management in ERP Implementation
                                                An ERP system is a process and not an end in itself. Perfunctory Implementing of ERP system will not boost efficiency. Reasons for failure of an ERP project such as lack of commitment from management and employees, lack of communication, knowledgeable employees not available for the project, are mostly organizational issues and have nothing to…
Accounts payable and Accounts receivable modules are two important execution modules under finance segment of an ERP system. Financial relationship with vendors who are providing input to the organization in the form of goods and services are maintained in Accounts Payable (AP) module. On the flip side, the financial connection with customers who use output of the organization, are dealt through Accounts receivable (AR) module. Both these modules maintain personal accounts either of debtors or creditors and maintain various sub ledgers such as control account, currency fluctuation accounts etc. as an integral part of General Ledger (GL).
Accounts Payable Module (AP) - This module provides the functionality to enter, monitor, maintain and process for payment of invoices and credit notes, that the organization received from its vendors. The key functionality of this module is as follows:
Master data set up of AP: The initial set up of AP module is critical for its proper functioning, where following parameters are needed to be defined:
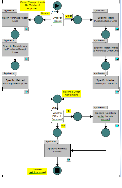
Automatic Matching of Invoices: This is an important functionality of AP module, through which invoices from vendors are automatically matched with purchase orders and receipt. A typical flow chart for automatic matching is as follows:

Accounts Receivable Module (AR) - This module helps in tracking all the invoices that is awaiting payment from customers. The key functionalities of ACR are:
ACR Master Data set up
Credit Control: An important feature of this module is to monitor invoices overdue for payment and generate reminder letters for sending to customers. In case the invoice is still not paid, increasingly urgent reminders are generated in the system subsequently at a predefined interval. The system also maintains a credit diary, which contains details of all unpaid invoices whether due for payment or not.
This functionality also helps in generating aging analysis report of which a sample is given below:
| Invoice | Date | Problem Code | Problem Reference | 0-30 days | 31-60 days | 61-90 days | 
| Sept6 96000005 | 09/21/2010 | WPR Wrong Price | Cindy | $ 500.00 | ||
| July 99700043 | 08/23/2010 | CRN Waiting Credit Note | Ray | $ 350.72 | ||
| MAR 52000004 | 07/03/2010 | GRN Goods Returned | Michelle | $936.68 | 
Your email address will not be published. Required fields are marked *